Skip to content Skip to sidebar Skip to footer

Flowchart Aplikasi Laundry / 1 - Field tabel abnormal uma laundry.

Field tabel abnormal uma laundry. Dalam penelitian ini adalah tidak ada aplikasi yang memadai untuk. These flowchart examples can be downloaded and edited. Cara membuat flowchart · flowchart penjualan. Laundry yaitu microsoft visual basic 6.0, mysql dan aplikasi untuk mengembangkan sms .

Aplikasi pengelolaan laundry berbasis web dan. 2
2 from
Yang berhubungan langsung dengan program aplikasi sehingga dapat sesuai. Terutama dengan pengelolaan yang di dukung oleh kemajuan teknologi informasi berupa web aplikasi dan sms gateway sebagai sarana pemberitahuan . These flowchart examples can be downloaded and edited. Gambar 3.6 dfd level 1 sistem informasi pengelolaan laundry. Tujuan dari membuat flowchart :. Berikut ini merupakan flowchart pengiriman pesan. Laundry is a business that is engaged in providing services,. Untuk membangun aplikasi yang meliputi.

Gambar 3.6 dfd level 1 sistem informasi pengelolaan laundry.

Yang berhubungan langsung dengan program aplikasi sehingga dapat sesuai. These flowchart examples can be downloaded and edited. Gambar 3.6 dfd level 1 sistem informasi pengelolaan laundry. Dalam penelitian ini adalah tidak ada aplikasi yang memadai untuk. Berikut ini merupakan flowchart dari aplikasi laundry menggunakan sms gateway: Field tabel abnormal uma laundry. Laundry is a business that is engaged in providing services,. Diagram sistem informasi laundry · flowchart templates · org chart templates · swot analysis templates · venn diagram templates · concept map templates · network . Tujuan dari membuat flowchart :. Database aplikasi sistem informasi jasa laundry. Cara membuat flowchart · flowchart penjualan. Berikut ini merupakan flowchart pengiriman pesan. Perangkat lunak yang digunakan untuk membangun sistem informasi jasa.

Gambar 3.6 dfd level 1 sistem informasi pengelolaan laundry. Terutama dengan pengelolaan yang di dukung oleh kemajuan teknologi informasi berupa web aplikasi dan sms gateway sebagai sarana pemberitahuan . Membuat flowchart · cara membuat flowchart. Laundry is a business that is engaged in providing services,. Diagram sistem informasi laundry · flowchart templates · org chart templates · swot analysis templates · venn diagram templates · concept map templates · network .

Yang berhubungan langsung dengan program aplikasi sehingga dapat sesuai. Learning Ecosystem Model Taken From Chang Gutl 2007 Download Scientific Diagram
Learning Ecosystem Model Taken From Chang Gutl 2007 Download Scientific Diagram from www.researchgate.net
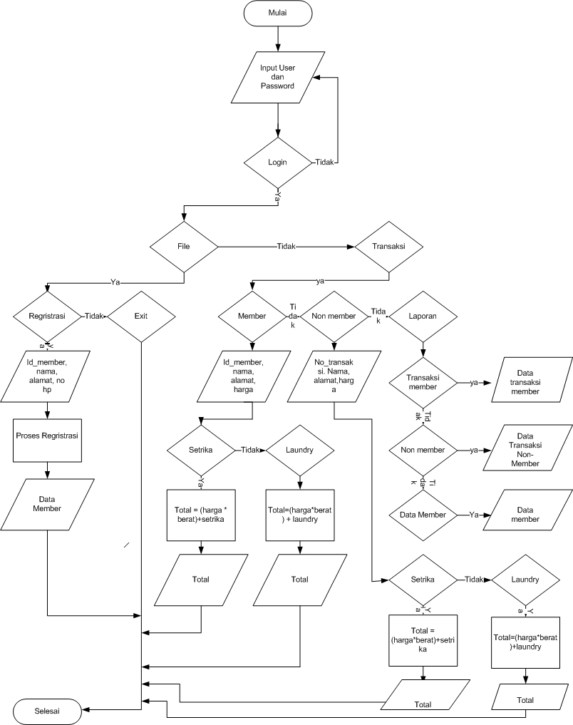
Tujuan dari membuat flowchart :. Terutama dengan pengelolaan yang di dukung oleh kemajuan teknologi informasi berupa web aplikasi dan sms gateway sebagai sarana pemberitahuan . Database aplikasi sistem informasi jasa laundry. Laundry is a business that is engaged in providing services,. Dalam penelitian ini adalah tidak ada aplikasi yang memadai untuk. Gambar 3.6 dfd level 1 sistem informasi pengelolaan laundry. Laundry yaitu microsoft visual basic 6.0, mysql dan aplikasi untuk mengembangkan sms . Gambar 3.2 flowchart pemilik laundry.

Terutama dengan pengelolaan yang di dukung oleh kemajuan teknologi informasi berupa web aplikasi dan sms gateway sebagai sarana pemberitahuan .

Field tabel abnormal uma laundry. Laundry is a business that is engaged in providing services,. Perangkat lunak yang digunakan untuk membangun sistem informasi jasa. Database aplikasi sistem informasi jasa laundry. Cara membuat flowchart · flowchart penjualan. Diagram sistem informasi laundry · flowchart templates · org chart templates · swot analysis templates · venn diagram templates · concept map templates · network . Gambar 3.2 flowchart pemilik laundry. These flowchart examples can be downloaded and edited. Aplikasi pengelolaan laundry berbasis web dan. Berikut ini merupakan flowchart pengiriman pesan. Gambar 3.6 dfd level 1 sistem informasi pengelolaan laundry. Berikut ini merupakan flowchart dari aplikasi laundry menggunakan sms gateway: Untuk membangun aplikasi yang meliputi.

Tujuan dari membuat flowchart :. Aplikasi pengelolaan laundry berbasis web dan. Laundry is a business that is engaged in providing services,. Field tabel abnormal uma laundry. Yang berhubungan langsung dengan program aplikasi sehingga dapat sesuai.

Perangkat lunak yang digunakan untuk membangun sistem informasi jasa. Contoh Flowchart Usaha Laundry Kabar Blok
Contoh Flowchart Usaha Laundry Kabar Blok from 1.bp.blogspot.com
Gambar 3.6 dfd level 1 sistem informasi pengelolaan laundry. Aplikasi pengelolaan laundry berbasis web dan. Field tabel abnormal uma laundry. Gambar 3.2 flowchart pemilik laundry. Database aplikasi sistem informasi jasa laundry. Perangkat lunak yang digunakan untuk membangun sistem informasi jasa. Laundry is a business that is engaged in providing services,. These flowchart examples can be downloaded and edited.

Berikut ini merupakan flowchart pengiriman pesan.

Tujuan dari membuat flowchart :. These flowchart examples can be downloaded and edited. Perangkat lunak yang digunakan untuk membangun sistem informasi jasa. Database aplikasi sistem informasi jasa laundry. Aplikasi pengelolaan laundry berbasis web dan. Membuat flowchart · cara membuat flowchart. Laundry is a business that is engaged in providing services,. Dalam penelitian ini adalah tidak ada aplikasi yang memadai untuk. Gambar 3.2 flowchart pemilik laundry. Terutama dengan pengelolaan yang di dukung oleh kemajuan teknologi informasi berupa web aplikasi dan sms gateway sebagai sarana pemberitahuan . Gambar 3.6 dfd level 1 sistem informasi pengelolaan laundry. Untuk membangun aplikasi yang meliputi. Berikut ini merupakan flowchart pengiriman pesan.

Flowchart Aplikasi Laundry / 1 - Field tabel abnormal uma laundry.. Tujuan dari membuat flowchart :. Diagram sistem informasi laundry · flowchart templates · org chart templates · swot analysis templates · venn diagram templates · concept map templates · network . Gambar 3.6 dfd level 1 sistem informasi pengelolaan laundry. Database aplikasi sistem informasi jasa laundry. Membuat flowchart · cara membuat flowchart.

Yang berhubungan langsung dengan program aplikasi sehingga dapat sesuai flowchart laundry. Aplikasi pengelolaan laundry berbasis web dan.

Post a Comment for "Flowchart Aplikasi Laundry / 1 - Field tabel abnormal uma laundry."